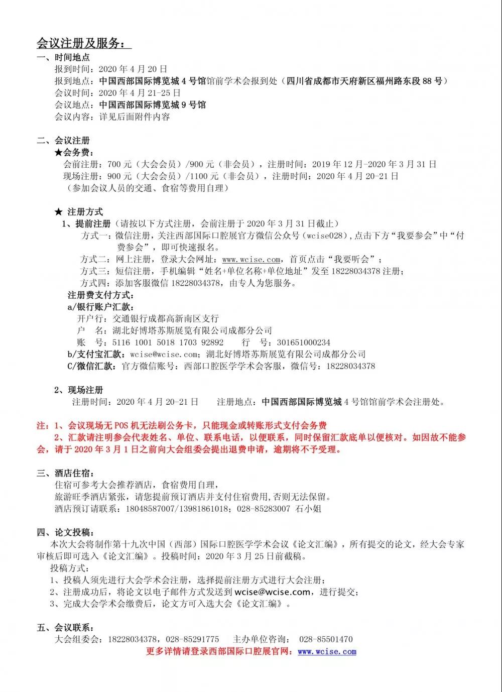
当前位置:>资讯>2020 年中国(西部)国际口腔医学学术会议报名系统已全面启动
2020 年中国(西部)国际口腔医学学术会议报名系统已全面启动
2020-02-05 浏览4721 次
名称:第十九次中国(西部)国际口腔医学学术会议
时间:2020年4月21-25日
地点:成都.中国西部国际博览城9号馆
主办单位:亚洲牙科中心(ADC)、中国西部口腔医学协作组、四川省口腔医学会、陕西省口腔医学会、重庆市口腔医学会、四川大学华西口腔医学院、空军军医大学第三附属医院、重庆医科大学口腔医学院、资阳高新技术产业园区管理委员会、湖北好博塔苏斯展览有限公司成都分公司


20个专题,240场学术会议
国内外200多位知名专家现场交流
演讲+病例演示+座谈会,与大师面对面沟通,零距离交流
高效的学习机会,高端的交流平台
十一大专科培训班,一线导师手把手教学
汇聚华西口腔专家团队,上百位导师手把手教学
专业、系统、规范的课程体系
理论+实操+病例展示
先进的技术和理念,高效实用的学习平台
注册方法
温馨提示:提前注册(请按以下方式注册,会前注册享优惠价格将于2020年3月15日截止)
方式一:微信注册
●关注“成都西部国际口腔展”官方微信公众号,点击下方“我要参观”中“付费参会”,即可快速报名
方式二:专人客服注册
●扫码添加客服微信 18228034378,由专人为您服务。

方式三:短信注册
●手机编辑“姓名+单位名称+单位地址”发至18228034378注册
报名费用


学术会/培训班注册报名系统已经全面启动,欢迎报名咨询

识别二维码进入
学术会/培训班报名系统


